
'The flash of lightning is an electric spark that releases an enormous amount of electrical energy in an instant. However, in homes and other buildings, electrical energy is released in a controlled way by the flow of electric currents.'
Electricity is one of the most versatile forms of energy. It is the kind of energy that powers electric trains, vacuum cleaners, ovens, radios, television sets, computers and many more devices.
It can be easily produced, transmitted to wherever it is required, and converted into other forms of energy. For example, a bulb changes electricity into light, a fan changes electricity into motion, a telephone changes electricity into sound and also changes sound into electricity. In fact, almost anywhere you go, you will find electricity at work.
The study of electric charges at rest, the forces between them, and the electric fields associated with them is called electrostatics.
We study electricity in two parts - (i) Static electricity, deals with charges at rest and phenomenon associated with them. (ii) Current electricity, deals with charges in motion and phenomenon associated with them.
Static electricity also known as frictional electricity.
In order to understand the nature of electricity, one has to first understand the nature of matter. (i) All matter is made up of very tiny particles called atoms. An atom consists of three main particles; protons, electrons and neutrons. (ii) A proton carries a positive charge, an electron carries a negative charge and the neutron has no charge, i.e., it is neutral. (iii) The protons and neutrons reside in the nucleus (central core) of the atom while the electrons revolve round the nucleus in paths called orbits.

(iv) In an atom, the number of protons is equal to the number of electrons. Since the total positive charge and negative charge are equal, an atom is electrically neutral. (a) If an atom gains electron (i.e., it now has more electrons than protons), it becomes negatively charged. (b) If an atom loses electrons (i.e., it now has more protons than electrons), it becomes positively charged. (c) Charged particles (atoms carrying electric charge) are called ions.
Electrons can move from atom to atom and from object to object in solids. Rubbing is one way that electrons can be transferred.
Electric charge is a scalar quantity. It can be of two types: positive and negative. Like charges repel each other while unlike charges attract each other. Two charged objects near one another may experience attraction or repulsion from each other because each object exerts a force on the other object. This force is called the electric force.
In solids, electric charge is due to the transfer of electrons between objects. Protons cannot be removed easily from the nucleus of an atom and thus, they do not move from one object to another.
The substances which allow the electric current to flow through them are called 'conductors. Conductors have free electrons due to which they conduct electricity.
Examples of conductors: (1) Metals: Copper (Cu), aluminium (Al), silver ( Ag ), iron ( Fe ), etc. (2) Non-metals: Graphite (3) Electrolytic solution: Aqueous solutions of , , etc.
The substances which do not allow the electric current to flow through them are called 'insulators. They do not have free electrons. Examples of insulators: Rubber, glass, wood, plastics, porcelain, pure water, sugar, etc.
An electric component is any basic discrete device or physical entity in an electronic system.

A continuous path which consists of various electrical devices like bulb, tubelight, resistors, etc. connected with each other through conducting wires and to the terminals of a source like battery is called an electric circuit.
(i) Open electric circuit : An electric circuit in which the switch is in the OFF position and no current flows through any part of the circuit [see figure (a)].
(ii) Closed circuit : An electric circuit in which the switch is in the ON position and current flows in the circuit. The current flows from the positive terminal to the negative terminal of the battery [see figure (b)].


An electric circuit is generally represented by its circuit diagram as it is much easier to draw a circuit diagram using symbols. Circuit diagram are drawn using the symbols for the various electric components shown in table. Circuit diagram of electric circuits shown in figure (a) and (b) are shown below.


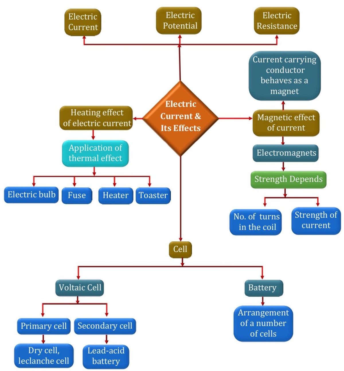
An electric cell produces electricity from the chemicals stored inside it. Terminals of cell : There is a ' + ' sign close to one end of each cell and a '-' sign close to the other. These signs stand for the positive and negative terminals of the cell. The metal cap at one end of the cell is the positive terminal. The flat metal base is the negative terminal as shown in the figure. Symbol of cell : The symbol for electric cell is

The cells commonly used in radios, torch lights, tape recorders etc. are dry cells. The dry cells are easy to handle as they do not contain any solution. These cells provide a potential difference of 1.5 V.
The word 'battery' is used in more than one sense. The correct meaning of battery is an arrangement of a number of cells.

In some devices the electric cells are not always placed one after the other. Sometimes the cells are placed side by side. The terminals of the cells are connected by a thick wire or a metal strip connecting the positive terminal of one cell to the negative terminal of another cell inside the battery compartment.

In this section, we will discuss what is called a storage battery. Unlike the cells, we have discussed in the previous section, storage batteries can be recharged. That means when the chemical energy of the battery decreases, it can absorb electrical energy and store it again as chemical energy. In other words, when the chemicals in the battery get used up, they can be restored by a kind of reverse chemical process. This way, storage batteries can be used many times over.
Storage batteries can be of two types. The first type is the leadacid battery or accumulators used in motor vehicles and in inverters (which provide electricity during power cuts). Such batteries consist of several storage cells connected together. Each cell has a plate of lead and another of lead oxide dipped in acid (hence the name lead-acid cell). Lead acid batteries create or provide a potential difference of 6 V to 12 V.

The batteries used in mobile phones, electronic cameras and other portable devices are also storage batteries. As you must be known already, they can be recharged.
So, some pencil cells are available in the market these days. Storage cells are also called secondary cells, as opposite to primary cells, which cannot be recharged. The second type of storage battery is Nickel - cadmium alkaline accumulators (button cells) and are used in watches, calculators etc.
We know that to maintain the current, the source (cell or battery) has to keep expending its energy. A part of the source energy is consumed into useful work like in rotating the blades of an electric fan, producing light and sound in television, etc. Rest of the source energy is converted to heat to raise the temperature of the device. Can you think of some appliances that get heated up just like a bulb when electric current passes through them? Electric toasters, electric irons, hot plates, electric hairdryers, and electric ovens are some appliances that get hot when electric current passes through them. These appliances contain tightly wound coils, called elements. An element heats up when an electric current passes through it. In many electrical appliances, since the element is not covered, it can be identified by its dull red glow when the appliance is ON. The amount of heat produced in a wire depends on its material, length and thickness. Thus, for different requirements, the wires of different materials and different lengths and thicknesses are used.
Normally, all heating appliances consist primarily of two parts : (i) A filament which is a coiled length of nichrome wire. This wire gets hot when an electric current passes through it. It has high melting point. (ii) The insulating base made of fireclay, mica, silica or asbestos in which the filament is embedded. These materials are also able to withstand high temperature of the filament and are non-conductors of electricity.


In a bulb, the electric current pass through a very thin wire made up a special material (such as tungsten) called the filament. When the bulb is switched on, the filament gets heated up to such a high temperature that it starts glowing. This is due to the heating effect of the electric current.


Incandescent electric bulbs are used of lighting but they also give heat. Compact fluorescent lamps (CFLs) are better electricity efficient lighting source. CFLs have an average life span of six years and each bulb provides a saving of in consumption of energy. That would mean a saving of 34 kilos of per lamp per year! These days LED bulbs are also made, they save electricity, even more than CFL's and they are free of mercury.

CFL
When a conductor is joined with a battery, an electric current is setup in it due to flow of electrons through it. Does the battery supply electrons? Explain.
What will happen if the electric current is not kept under control?
To protect the electrical installations in the houses or buildings, we use safety valves called fuses in the circuit.
An electric fuse is a safety device that is used to protect electric circuits and electric appliances against high current caused by short circuiting. A fuse is a short piece of wire made up of a material of high resistance and low melting point [alloy of lead and tin], so that it may easily melt due to overheating when excess current passes through it. It is a safety device used to prevent the electric appliances against excessive electric currents. It consists of a piece of wire made of a metal or an alloy of appropriate melting point, for example aluminium, copper, iron, lead etc. Usually, a metallic conducting wire (fuse wire) made of Tin (25%) and Lead (75%) having low melting point is used. The fuse wire is usually encased in a cartridge of porcelain or similar material with metal ends.

When the current exceeds the permitted value, the fuse wire gets heated up (high resistance) and melts because of its low melting point. As a result, the circuit breaks and no current flows through the appliance or the circuit. Thus, this damage to the appliance is prevented. After rectifying the fault in the circuit, a new fuse wire is connected between the two terminals to complete the circuit again.
Nowadays, devices called miniature circuit breakers (MCB in short) are widely used instead of fuses. These are specially made switches, which turn off automatically when the current flowing through them exceeds a certain value. Thus, they serve the same purpose as fuses, with the advantage that they can be 'reset', just like a switch, and hence can be used for number of times.
MCBs are available for different current values (amperes) and hence, can be used in different sections of the circuit in a home. For example, there may be one for the circuit of a bedroom and another for the circuit of the kitchen.

A circuit breaker (popularly known as MCB) is an automatically operated electrical switch designed to protect an electric circuit from damage caused by overload or short circuit. Its basic function is to detect a fault condition and by interrupting continuity unlike fuse which operates once & then must be replaced, a circuit breaker can be reset to carry out normal operation.
In 1820, Hans Christian Oersted, a physics professor performed an experiment to show that a magnetic field is set up around a current carrying conductor. The experiment was performed as follows : (i) Electric current was allowed to pass through a metallic wire AB , placed parallel to the axis of a magnetic compass kept directly below the wire. The needle of the magnetic compass was found to deflect from its normal position as shown in figure (a). (ii) Electric current was again allowed to pass through the same wire AB but now in opposite direction. It was found that the needle of the magnetic compass again deflected from its normal position but in opposite direction as shown in figure (b).

These observations led Oersted to conclude that :- (i) Whenever current passes through a straight conductor, it behaves like a magnet. (ii) The magnitude of magnetic effect increases with the increase in the strength of current. (iii) The magnetic field set up by the conductor is at right angles to the direction of the flow of current. The reason for the above statement is that the magnetic needle sets itself at right angles to the current carrying conductor. (iv) The direction in which north pole of the magnetic needle will move depends upon (a) the direction of current in conductor, (b) the relative position of the conductor with respect to the magnetic needle, i.e., whether the conductor is above the needle or below the needle.
In the 1820 s and 1830 s, scientists such as Michael Faraday and Joseph Henry made some amazing discoveries about electric currents and magnets. They found that electric current could produce magnetic fields and that magnets could generate an electric current.
When an electric current flows through a wire, it creates a magnetic field around the wire. Increasing the current makes the magnetic field stronger. You can also make the magnetic field stronger by winding the wire into a long coil. Each loop of wire is like a little magnet that has its own magnetic field. All loops together produce a strong magnetic field.
An electromagnet is a coil of wire wrapped around an iron core. When an electric current flows through the coil, it creates a magnetic field. This produces temporary magnetism in the iron core. Thus, magnetism of current carrying coil and iron core together produces a strong magnetic field.
When the current stops, the iron core is no longer magnetic as there is no magnetic field due to the coil.

(i) An electromagnet can produce a stronger magnetic field as compared to a permanent magnet. (ii) The strength of magnetic field of an electromagnet can be changed easily by changing the current or the number of turns in the coil. (iii) The polarity (north pole or south pole) of the electromagnet can be changed by reversing the direction of the current. (iv) An electromagnet can be easily magnetised or demagnetised as per the requirement.
Electromagnets have a wide range of uses in all sorts of devices. Can you think of some devices from everyday life where we use electromagnets? Electromagnets are used in cranes to pick up cars in scrapyards and also to separate iron from garbage dump. They are also used in loudspeakers, telephones, electric motors which are used in electric fans, washing machines, refrigerators, etc. Electromagnets are also used in electric bell.
Electric bell is based on the principle of an electromagnet, "a temporary strong magnet acquires magnetic properties when an electric current flows through it and loses its magnetic properties as soon as the current is stopped".
In an electric bell, a small hammer is attached to the iron strip called armature. The armature is vibrated back and forth several times a second, striking a metal bell (or gong). Figure shows the circuit that causes the armature to move. When a button is pushed, the switch is closed. An electric current flows through the contacts and the spring attached to the coils, and the iron core becomes magnetised. The core attracts the iron armature, which moves toward the electromagnet, causing the hammer to strike the bell. As the hammer strikes the bell, the movement of the armature opens the contacts. The electric current stops flowing to the coils and the soft iron core becomes demagnetised, releasing the armature back to its original position. A spring pulls the armature back to re-establish contact, thereby completing the circuit, and the entire cycle begins again.

Electricity is one of the most popularly used forms of energy in the modern society. However, electricity can be dangerous if proper precautions are not taken. The following are the hazards of electricity which should be taken care of: (i) Touching a live electric wire gives a dangerous shock. When current passes through our body, it damages the cells and tissues. (ii) As water can conduct electricity, it is extremely dangerous to touch electrical appliances with wet hands. (iii) Fuse wires of specified thickness should be used in fuse boxes. (iv) One must have maintenance check in house wiring and appliances for broken insulations, loose connections, worn out switches and moisture accumulation. (v) House wiring must have proper earthing and appliances must use a three-pin plug.
Each one of us has a responsibility to prevent misuse of electricity by developing proper habits. (i) Put off all electrical appliances when not in use. (ii) Encourage use of CFL and LED lightings.

(Session 2026 - 27)