
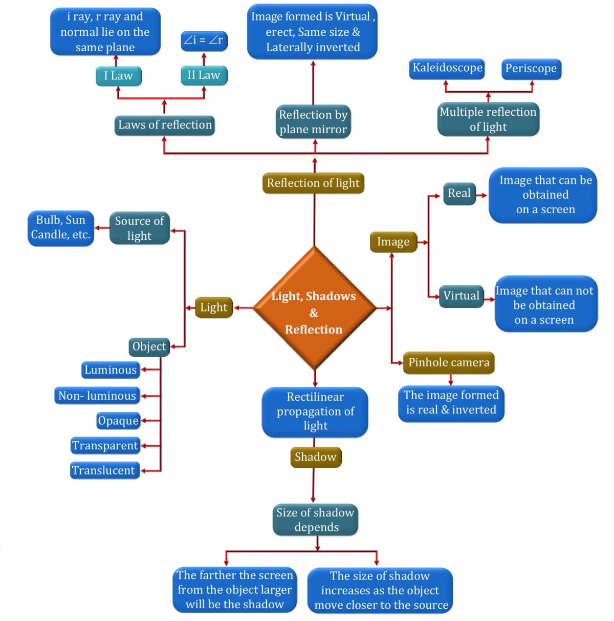
Look around your darkened room at night. You cannot see an object in the dark. This means that eyes alone cannot see any object. It is only when light from an object enters our eyes than only we can see the object. Thus, light is a form of energy which excites our sense of sight.
During the day, the primary source of light is the Sun and the secondary source is the brightness of the sky. Other common sources are flames, electric bulbs, tube lights (fluorescent tubes), compact fluorescent lamps (CFLs) and light emitting diodes (LEDs).
The objects which emit their own light are called 'luminous objects'. Examples : Sun and other stars, lamp (bulb), tube light, candle flame, etc.
The objects which do not emit their own light but only reflect the light which falls on them are called 'nonluminous' objects (or illuminated objects). Examples : Table, chair, animals, plants, planets, satellites, moon, etc.

An opaque object or material only absorbs and reflects light, no light passes through it. If you tried to look through an opaque material, you would not be able to see an object on the other side i.e., you cannot see through opaque objects.
Object or material that allows small portion of light to pass through them are described as translucent. When light rays strike an object that is translucent, some light passes through, and some is either absorbed or reflected in different directions. Objects viewed through translucent materials do not look clear or crisp; they appear blurred i.e., you cannot see clearly through the translucent objects.
Transparent object or material transmits almost all the light striking them. Only a small amount of light is absorbed and reflected by transparent materials. Behind transparent objects, objects look clear and crisp, i.e., you can see objects clearly through them.
Human body (skin) is opaque in nature, in normal light but some parts of the body like palm acts as translucent when high intensity light of torch is touched near it, we can partially see inside it.
(1) Light is a form of energy that travels in the form of waves. (2) Light waves spread out in all directions as they move away from a source. (3) Light can travel through empty space (vacuum), without needing a solid, liquid, or gas medium. (4) Light rays from any source always travel in straight lines. This is called rectilinear propagation of light. (5) Light travels through space at the fastest speed, about or . The speed of light is represented in scientific formulas by the letter ' '. In vacuum at a speed of and reach the Earth in 8 minutes 20 seconds. other transparent medium like water or glass, the speed of light is slightly less than the speed of light in space.
Whether light comes from the Sun, or from the lamp in your room, it travels in a straight line. If you turn on an electric torch and then place your hand in front of the light, a shadow of your hand will appear on the wall. The light travelling from the torch cannot travel through your hand. While light still appears on the wall, the area where your hand blocks the light has made a shadow. When you move your hand or fingers, the shadow moves to show where the light is being blocked. When you are walking on a sidewalk in the sunlight, you can see your shadow on the sidewalk. You are blocking the sunlight with your body. (see figure)

(1) Shadow formed is always dark and does not depend on the colour of the object and the colour of light. (2) Shadow is always formed in the direction opposite to the light source. (3) Shadow shows only outline of the object and does not give any detail about the object. (4) The size of the shadow depends on the distance between the object and the screen.
The shape, size and pattern of shadow formed depends upon three factors, (i) the size of light source, (ii) the size of the object, (iii) the distances between the light source, the object and the screen.
An image of an object is formed when light rays coming from the object meet or appear to meet at a point after reflection from a mirror or refraction from a lens.
A real image is one formed when the light rays actually meet at a point and which can be obtained on a screen.
A virtual image is one formed when the rays do not actually meet at a point but they appear to meet at a point. Such images cannot be obtained on the screen.
It is a device used to obtain image of an object on the screen. It is based on the principle of 'rectilinear propagation of light'. A pin hole camera consists of a rectangular box made of wood, cardboard or metal. Its one surface is replaced with a translucent material like ground glass (see figure). This surface serves as the screen on which the image is formed. A tiny (pin hole) hole is made on the side opposite to the ground glass. This allows light from the object to enter the box.
The shape, size and pattern of shadow formed depends upon three factors, (i) the size of light source, (ii) the size of the object, (iii) the distances between the light source, the object and the screen.

When an object like a boy is standing in front of the pin hole camera, the light rays from the boy reaches the screen of the camera through the pin hole. An image of the boy is seen on the screen. Since the image is formed on the screen, the image is real and it is inverted. The size of the image may be enlarged or diminished (see figure).
Size of image formed by pin hole camera depend on the following factors (1) distance of the object from the pin hole camera (2) length of the pin hole camera




As the light hits an object, some of the light is reflected or bounced off the object. The light travels back to your eye and lets you to see the object.
The incident ray, the reflected ray and the normal at the point of incidence, all lie in the same plane.
The angle between an incoming light ray and a surface is equal to the angle between the reflected light ray and the same surface (see figure). This relationship is called the law of reflection.

You can see yourself in a mirror because light bouncing off the mirror is reflected back into your eyes.
A mirror is an object with a polished surface that forms reflected images. Light rays that bounce off a mirror can form an image of an object.
A plane mirror has a flat surface. Plane-mirror images appear as exact copies. Most everyday mirrors are plane mirrors.
Incident ray : The ray of light which falls on the mirror surface is called incident ray. Reflected ray: The ray of light which is sent back by the mirror is called 'reflected ray'. Point of incidence : The point at which the incident ray falls on the mirror is called 'point of incidence'.
Normal : A line perpendicular to the surface of a mirror passing through the point of incidence is called 'normal'.
Angle of incidence : The angle made by incident ray with the normal at the point of incidence is called 'angle of incidence'.
Angle of reflection : The angle made by reflected ray with the normal at the point of incidence is called 'angle of reflection'.
The properties of image formed by a plane mirrors are, (1) The image is virtual and erect. (2) The distance of image from mirror is equal to distance of object from mirror. (3) The size of image is exactly equal to the size of object. (4) The image is laterally inverted.
Lateral inversion is always horizontal not vertical.
When you visited a hair dresser, he makes you sit in front of a mirror. After your hair cut is complete, he places a mirror at your back to show you how the hair has been cut. You could see the hair at the back of your head because the light reflected by the smaller mirror placed at your back is again reflected by the bigger front mirror and finally the light reaches your eyes. This is called multiple reflection of light. Some devices based on multiple reflection of light are given below.
This child's toy is a visual delight of changing colours as the toy is rotated. The effects are produced by multi-coloured glass pieces that tumble around when the toy is turned (see figure). Here, two (or three) mirrors are positioned to each other and five images of the object are produced for this orientation.

The periscope makes use of multiple reflection of light. A periscope is an instrument for observation from a hidden position. In its simplest form, it consists of a tube with mirrors at each end set parallel to each other at a 45° angle (see figure). This form of periscope, with the addition of two simple lenses, served for observation purposes in the trenches or bunkers during World War I. Military personnel also use periscopes in some gun turrets and in armored vehicles like tanks. Periscopes allow a submarine, when submerged at a shallow depth, to search visually for nearby targets and threats on the surface of the water and in the air.
(1) As a dressing mirror. (2) In the optician's room to double the effective length of the room by keeping the mirror in opposite wall of room. (3)In barber's shop for seeing the rear view at the back, two mirrors are fixed on the opposite wall facing each other. (4) In periscope, kaleidoscope, used as reflector, etc.




(Session 2026 - 27)