
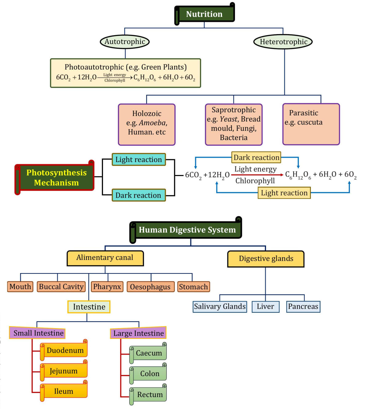
"Nutrition is the process of procuring and utilization of food."
All living organisms require energy and other raw materials for performing all the vital activities and for body building, repair, growth, development and regulation. Both energy and raw materials are obtained from the food. The food taken in by an organism contains a large number of nutrients like carbohydrates, fats, proteins, minerals, vitamins and water. Carbohydrates and fats provide energy. Proteins are required for body building, growth and healing. Vitamins and minerals are the regulating nutrients.
Nutrition is the process of intake of nutrients (like carbohydrates, fats, proteins, minerals, vitamins and water) by an organism as well as the utilization of these nutrients by the organism.
Way of obtaining food by the organisms are called modes of nutrition.

It is the process by which organism take in simple inorganic substances from outside and use them to synthesize organic molecules and then convert into stored forms of energy. For example, green plants prepare their food by using carbon dioxide and water in the presence of chlorophyll and sunlight. The organisms having autotrophic mode of nutrition or can make their own food are called autotrophs or autotrophic organisms.
Examples: Green plants and some bacteria.
Photosynthesis is the process of preparing organic food (carbohydrate) by combining carbon dioxide and water, using solar energy by help of chlorophyll pigments. The sugar produced in photosynthesis is stored in the form of starch in plants and it is the source of reserved internal energy.

The overall equation of photosynthesis is -
Requirements for photosynthesis - (1) Sunlight (2) Photosynthetic pigment (3) Carbon dioxide (4) Water
Sun is a natural source of light for photosynthesis.
These are chlorophylls which are responsible for absorbing light energy. Photosynthetic pigments are present in all the green parts of the plant.
All the plants need carbon dioxide to form carbohydrates. The carbon dioxide is obtained by the plants from the atmospheric air. In the terrestrial plants, the enters into the cells of leaves through tiny pores called stomata which always remain present on the surface of leaves. In aquatic plants, is obtained from the water where it remains present in dissolved form. Such plants absorb in dissolved form through diffusion, all over their surface from the surrounding water.
Water is always needed by the plants for its use during photosynthesis. It is absorbed by the roots of the plant from the soil through the process of osmosis. Inside the chloroplasts of the leaves, the water molecules split into hydrogen and oxygen with the help of light energy of the sun.
These are tiny pores or microscopic aperture guarded by two kidneys shaped or bean shaped guard cells. Stomata are present on the surface of the leaves.

These are kidney shaped cells which cover a single stoma. They contain chloroplast also.
Generally, stomata open during daytime and close during night time but in desert plants stomata open in the night time to check excessive loss of water.
Some nutrients like nitrogen, phosphorus, iron, magnesium required by the plants are also transported to different parts of the plant along with the water. Nitrogen is an essential element used in the synthesis of proteins and other compounds (chlorophyll, DNA and RNA). Nitrogen is taken up in the form of inorganic nitrates or nitrites from the soil or it is taken up as organic compounds which have been prepared by bacteria from atmospheric nitrogen.
Photosynthesis takes place in the green plastid (Chloroplast or Kitchen of the cell) present in tissues inside leaves and young stem.

When we observe the cross section of a leaf under microscope, we can see the mesophyll cells full of green dots. These green dots are chloroplasts containing chlorophyll pigments.
During photosynthesis following events occur (i) Absorption of light energy by chlorophylls. (ii) Conversion of light energy into chemical energy and splitting of water molecule into hydrogen and . (iii) Hydrogen reduces and synthesis of glucose (reduction of into carbohydrates) occurs.
The events of photosynthesis can be categorized into two main events light reaction and dark reaction.

(i) Photosynthesis is an anabolic process in nature for providing food supply to the living organisms. (ii) It purifies the atmospheric air, by consuming and evolving oxygen. (iii) It converts light energy into chemical energy.
Mode of nutrition in which the organisms derive their nutrition by taking readymade food, from other dead or living plants and animals e.g., Animals, fungi and most of bacteria. The survival of heterotrophs depends directly or indirectly on autotrophs. Heterotrophic mode of nutrition is classified into three types on the basis of methods of obtaining food.
Mode of nutrition in which, the animals take complex solid food or whole material and break down (digest) it inside the body. They may be herbivores (Cow), carnivores (Lion) and omnivores (Rat).
In this type of nutrition, the organisms obtain their food from decaying organic substances. They are also called saprotrophs. They breakdown the food material outside the body and then absorb it. e.g., Bacteria, Fungi (bread moulds, yeasts and mushrooms).
Mode of nutrition in which organisms (parasite) derive nutrition from other plants and animals (host) without killing them. e.g., Cuscuta (Amarbel), ticks, lice, leeches and tapeworms.
The digestive system is different in various organisms since the food and the way it is obtained differs in these organisms. The mode of nutrition in amoeba is holozoic and it is omnivorous.
(i) When Amoeba comes in contact with food particles, it forms pseudopodia which engulf the prey by forming a food cup. This process is ingestion or phagocytosis.
(ii) When the tips of encircling pseudopodia touch each other, the food is encaptured into a bag called food vacuole. The food vacuole serves as a temporary stomach secreting digestive juices.
(iii) The digested food gets absorbed and diffuses into the cytoplasm and then assimilated.
(iv) Assimilation is the utilization of digested food in various anabolic and catabolic reactions and conversion (resynthesis) of absorbed food into complex molecules for various purposes such as production of energy growth, repair and storage.
(v) The egestion of undigested food takes place at any point on the surface of the body.
Human digestive system consists of the alimentary canal and digestive glands and it involves mastication, swallowing, digestion of food and elimination of undigested matter.
The alimentary canal is basically a long tube extending from the mouth to the anus. It is differentiated into following parts.

(i) Tongue The floor of the mouth cavity is occupied by large, muscular, mobile tongue. It is the organ of taste with taste buds on its upper surface.
(ii) Teeth Four different types of teeth are present in our buccal cavity. Four types of teeth found in humans are Incisors (biting the food), Canines (tearing of food), Premolars and molars (crushing and grinding of food).
(iii) Salivary glands These secrete saliva which contains a digestive enzyme called ptyalin or salivary amylase that breaks down starch. Starch Maltose + Dextrin
It is a thick, muscular and J shaped sac present on the left side of upper part of abdomen just below the diaphragm. Gastric glands are present in the wall of stomach. These release gastric juice which contains mucus, hydrochloric acid and two inactive protein digesting enzyme called pepsinogen and prorennin. The muscular walls of the stomach help in mixing the food thoroughly with digestive juices.
HCl activates pepsinogen to pepsin and prorennin to rennin.
It produces an appropriate acidic medium ( ). It facilitates the action of enzyme pepsin and kills the bacteria present in food. Pepsin breaks down proteins into peptides.
Proteins Peptides Rennin is a milk protein digesting enzyme. Mucus lubricates the food and protects the inner lining of the stomach from the action of HCl . Sphincter muscles regulate the exit of food from stomach into intestine due to peristaltic waves of stomach.

It is the largest part of alimentary canal which is fitted into a compact space because of extensive coiling. It is distinguished into small intestine and large intestine.
(i) Small intestine The small intestine is the site of the complete digestion of carbohydrates, proteins and fats. It receives the secretions of the liver and pancreas for digestion. Digestion of proteins in man starts from stomach. In buccal cavity there is no digestion of proteins because saliva does not contain proteolytic (protein digesting) enzyme. Liver is lobed and reddish brown coloured largest gland of body present in the right side of upper part of the abdomen. It synthesizes bile juice. Gall bladder is present below the right lobe of liver. It stores bile. Emulsification is the phenomenon of physically breaking of large sized fat globules into large number of fat droplets by the bile-salts of the bile juice. This increases the surface area for digestion of fats by the lipase enzyme. Pancreas is a yellow- coloured gland present just behind the stomach. It secretes pancreatic juice. Pancreatic duct carries pancreatic juice to small intestine.
Food is mixed with three digestive juices (bile juice, pancreatic juice and intestinal juice). Bile juice (from the liver) provides alkaline medium and emulsifies fats (conversion of Gall bladderlarger fat globules into smaller fat droplets) but it is a non-enzymatic digestive juice so has no chemical action on food. Pancreatic juice (from the pancreas) contains trypsin, pancreatic amylase and pancreatic lipase enzyme which digest the proteins, starch and emulsified fats into peptides, maltose, fatty acids and glycerol respectively.

The wall of the intestine secretes intestinal juice which contains enzymes for complete digestion of peptides into amino acids, maltose into glucose and fats into fatty acids and glycerol.
The inner lining of the small intestine has numerous fingers like projections called villi which increase the surface area for absorption of digested food. These are richly supplied with blood vessels which take the absorbed food to each and every cell of the body where it is assimilated for various purposes. The length of small intestine differs in various animals depending on the food they eat. Herbivores eating grass need a longer small intestine to allow the cellulose to be digested. Meat is easier to digest hence carnivores like tiger have a shorter small intestine.
(ii) Large intestine It is the site of absorption of water from indigestible food. It helps in formation and temporary storage of faeces.
The digestive wastes solidify into faeces and are removed/egested (defecation) from the body via anus. The exit of waste material is regulated by an anal sphincter.






(Session 2026 - 27)