
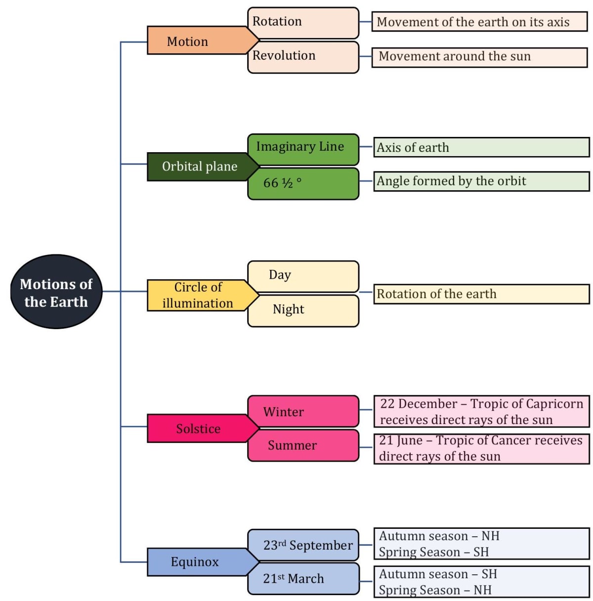
"Every day we see the sun rising in the east every morning and setting in the west every evening. We imagine that sun moves across the sky throughout the day. In reality, however the sun is stationary and the earth is moving. Let us discuss how this happens....."

Inclination of the Earth's axis and the orbital plane

Day and Night on the Earth due to rotation
What would happen if the earth did not rotate? The portion of the earth facing the sun would always experience day, thus bringing continuous warmth to the region. The other half would remain in darkness and be freezing cold all the time. Life would not have been possible in such extreme conditions.

Revolution of the Earth and Seasons
Earth's Season



(Session 2026 - 27)